Sanfona convertida para MIDI
Publicado em 3 de Dezembro de 2025 às 16:25
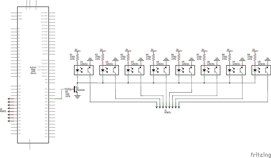
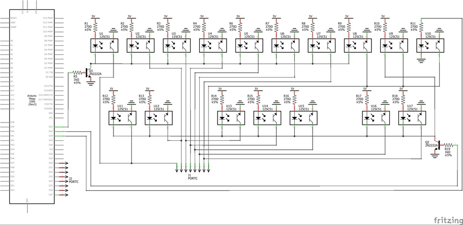
Conversão de uma sanfona acústica de 8 baixos em um controlador MIDI, utilizando sensores ópticos para detectar o acionamento das teclas e um microcontrolador Arduino Mega para processar esses sinais e enviá-los como mensagens MIDI a um computador. Apesar de ter sido desenvolvido inicialmente em uma sanfona de 8 baixos, o sistema é totalmente escalonável, podendo ser expandido para modelos maiores, como sanfonas de 120 baixos, bastando ampliar a matriz de leitura e o número de sensores utilizados.
Para uma descrição mais detalhada das etapas do projeto, consulte-o completo em: https://repositorio.ufrn.br/handle/123456789/66386
Arquivos do Projeto
3.80 KB
Materiais Necessários
- Sanfona infantil
- 25 interruptores ópticos 125C51
- 25 resistores de 270Ω
- 3 transistores 2N2222A
- 3 resistores de 1kΩ
- Placa universal perfurada
- Arduino Mega 2560
- Estanho
- Fios 24 AWG
- Abraçadeira de nylon
Ferramentas Necessárias
- Ferro de solda
- Alicate de corte
Etapas
Preparar a sanfona
-
Retirar os castelos da sanfona
-
Adicionar uma abraçadeira de nylon em cada nota.
Montagem do circuito
-
Circuito do teclado
-
Circuito dos baixos
Montagem na sanfona
-
Montagem do teclado
-
Montagem dos baixos
Configuração de softwares
-
LoopMIDI + Hairless MIDI<->Serial Bridge
-
DAW - Cakewalk Next

Comentários
0